郑州市恩瞬企业管理咨询有限公司
首页
企业简介
产品大全
联系我们
企业信息
访客留言
首页
>
产品大全
>
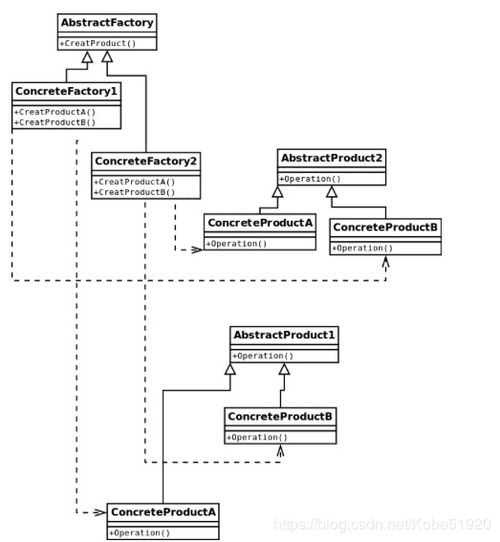
c 设计模式 factory 工厂模式详解 简单工厂 工厂方法 抽象工厂
c 设计模式 factory 工厂模式详解 简单工厂 工厂方法 抽象工厂
如若转载,请注明出处:http://www.enshunqiye.com/product/10.html
更新时间:2026-05-18 03:54:55
最新产品
Product
系统设计先行 家具企业策划中产品设计的基石
你的企业品牌策划做对了吗?深度解析品牌策划的关键维度
企业项目策划书与创业计划书 核心模板与高效撰写指南
电力企业品牌推广策划 点亮价值,驱动发展的战略引擎
企业商业计划与营销策划PPT模板 一站式解决方案
初创企业移动产品设计突围 破解策划阶段的三大核心难题
设计为桥,智造未来 第四届中国-东盟工业设计与创新论坛共绘合作新蓝图
扬州工厂展厅设计与企业展厅装修策划全攻略
企业策划中的样本设计画册报价与厂家选择策略
助力产业升级 免费下载专业工厂车间设计方案图